Challenge
Crowe Tönnervik Revision didn’t just have an outdated website, their digital presence was largely missing. This made it difficult for potential clients to quickly understand the firm’s services, expertise and how to get in contact.
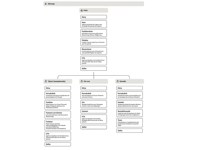
The challenge was to design a complete digital foundation from scratch, with a clear information structure, strong visual credibility and a scalable layout system that could support the firm’s growth over time.
The challenge was to design a complete digital foundation from scratch, with a clear information structure, strong visual credibility and a scalable layout system that could support the firm’s growth over time.









